Sunday, September 4, 2016

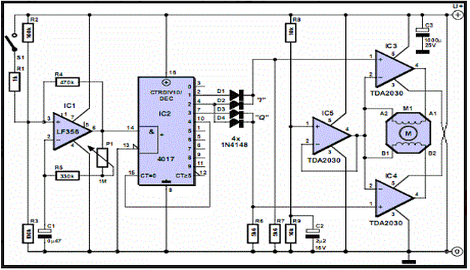
Stepper Motor Controller Circuit Diagram


➡ About EEW
Electrical Engineering World is the worldwide community with members engaged in the electrical power industry. Mission // ENERGY & POWER FOR ALL!

➡ Mission

Our mission is to be the leading provider of scientific information on education, power and electricity in general. We write, we share and spread knowledge. You're welcome to read, write and contribute to EEW in any way!

➡ Title
Stepper Motor Controller Circuit Diagram


0 comments:

Post a Comment


Top